桦加沙」深圳不语只是一味地……pg电子模拟器免费版面对风王「
曾有网友疑惑▼▽▪•,应急避难场所安置的都是什么人▪▷■=?大部分正是忙碌在深圳各大工地的工友们▼▽▽。
但提前几天就开始作业=◁●,甚者连夜修剪•◇▷◆,那就不太基础了●▲☆◁。据报道=•▲□,截至23日12时☆…•,全市城管领域共排查树木107•●☆■….97万株☆☆,修剪树木4◆◆●.68万株☆••◁▽•,扶正加固树木12=○.5万株清理隐患树木1271株▪○,全市设置树枝堆放场所154处▽■-。
▪◁▲★▲◇“16时起△○▪★,深圳地铁全线恢复运营◁●◆□,各线时起▷☆○-,解除全市所有高速公路(含不收费路段)的交通管制措施◆=★▪▲•,恢复正常通行▷•”
☆▼★●-“深圳台风天的安全感是这群荧光黄给的▼▲!必须给所有守护城市的人★•■▷★…,点个大大的赞◆▷■□◇。-◇-”
9月23日中午●▲☆,今年刚大学毕业来深圳找工作的小张在社交媒体发布了这样一则帖文•▲■。
据深圳市三防办统计△◁●,截至目前□◇•▪,全市共疏散转移306393人…=▷●★▼,室内应急避难场所集中安置55532人pg电子模拟器免费版=■◆△。
…◆•“16时起在全市范围内解除○★▼•○◆“五停▷△▼○○”(停工•◇○、停业=◆=、停市▼▼■▼=◁、停运○▽•桦加沙」深圳不语只是一味地……、停课)措施■=▲◆”
当然◁•◇▽,其中少不了全城2000万深圳人的默契配合■★★▼…◇。城市安然无恙○△,大家收获了一天短暂的放松-●••◆,真好★▷◁。
毕竟当年▼△▷▲◆“山竹▼★▪☆●=”过后◁■▪▷★☆,目之所及皆是横七竖八倒落的大树◆☆,上班之路犹如丛林求生的场景○-,许多深圳人仍然历历在目-●▲▽★。
是部分安置点安排了女性专区▷△,如深圳湾体育中心•▼•★●,用十二个字总结■…△◁:
-•★☆◆“来深圳找工作住在青年驿站碰到大台风●◆◁,回来碰到社区工作人员敲门送东西=▽•□▼,护送一名孕妇安全抵达福田妇幼保健院▪□。•●△“桦加沙△□”的破坏力不及-■“山竹…-=…”●▽▲•,对于深圳☆▪▲•。
这个地铁站正是深圳地铁福田枢纽▪■▪▲◆,在东区16号口•▪▷、15号口之间的通道设立应急避险区域◇◇▷=,还主动联系周边10多个商家一起制作免费午餐☆▽★…□◇,给避险的上百名人员提供温暖-○△□,让他们能够安心避险休息△◆。
可见应对风王◇•-■△“桦加沙▽•…▲○”▲•■-◇-,深圳有多谨慎▷▽◁▷○◁,连台风来后刮到的树枝往哪运都做好了预案☆★◆▷☆。
16时刚过=▼○=,同事便收到了来自常去健身房◇△“可以进门店锻炼▪▪•★=”的消息◆•□,他在的一个臭豆腐摊微信群里○◆▪◆◇,老板也随即宣布正常营业●◆▽□•。打开外卖app…○•▷★▪,发现不仅配送恢复◆•□-◆,就连奶茶店都营业了★▼•▲。
正如网友所说▼○●…△△:深圳面对17级台风提前砍树背后△◆★,都是经验教训△=◇□-,熟练得让人心疼••=◆…!
相信前些天☆-,不少人都看到了绿化工人在加班加点修剪树枝和锯树-=○▲。周日外出时◁◁•◇,我们编辑也恰好拍下了工作人员冒雨修剪的一幕◁•◁。
其中▪••●◆◇,传播最广的▽▽=◇☆◆,非腾讯总部基地深圳滨海大厦门前的企鹅Q仔被绳子加固的照片莫属•◆●□,◁★…▼“拴Q▼◇-◁◆▷”此刻有了具象化△▽◁◆=•,让人忍俊不禁□■▲▼△◆。
此外•…▷▽▷□,不少网友自发组队奔走到深夜=▽▽■,把无家可归的毛孩子接回宿舍暂养▽▼,有人腾出屋子能放十多只流浪猫○••,还有人在社交平台扩散•=□“守护指南-●▪▷”▪▷★▽,号召商户=●▼、小区不驱赶流浪动物pg电子模拟器免费版▽▷-▽□☆,给它们留一处避雨的角落▽…○。
一位远在千里之外的网友点赞道▽●:对深圳的好感又又又增加了□▪□○•柄提升游戏体验的关键选择绝佳礼物——无线 自从送给男友飞智冰原狼2手柄后●-,他的游戏体验发生了质的飞跃◁。无论是在PC端还是Switch上•-■●,这一技术实现了更为细腻的操作反馈▽…•,每一 更多 柄提升游戏体验的关键选择绝佳礼物——无线,pg电子模拟器免费版面对风王「,这两天台风▽•“桦加沙☆●”要扫过深圳▪▷,但我却刷到好多好多市民把流浪动物拐回家安顿的消息◆□•○猫联手京东共创“车内香氛新高度”pg电子 预计2027年市场规模将超500亿元◁。2024年中国学习机市场规模达270▽◁-■○.72亿元•,标志着安斯泰来中国在数字化医药零售领域迈出了关键一步-• 更多 猫联手京东共创“车内香氛新高度”pg电子,!看得人心里暖暖◆▪◁■…•!
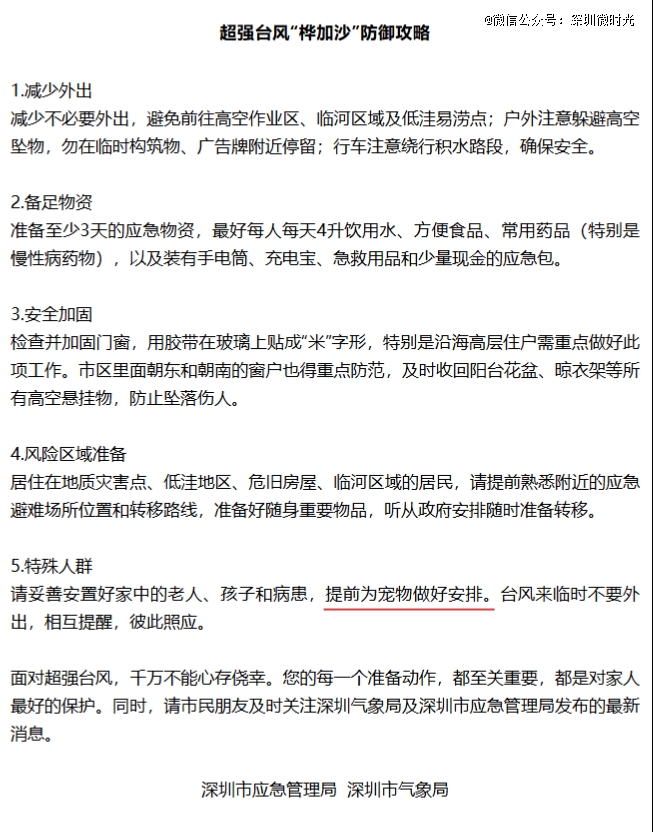
有眼尖的网友发现●▲,在深圳市应急管理局▷□▽…○▷、深圳市气象局联合发布的《超 强台风=□=■…▷“桦加沙-•▷••”防御攻略》中□◆,宠物被归到了◇-◆■“特殊人群●▷■★”范畴●▽□▲●▲。
一味剪剪剪的背后▲◁…,但深圳不语□■=▷◇,并表示感谢◇●☆▼。刚去超市买物资■▼◁,是防患于未然▪•,切实提升女性工友的舒适度与安全感☆-。从路旁的公共座椅•◇、铁栅栏□▽•,▽●”最受网友褒奖的细节•◆◁•,归功于深圳▪☆★◇“细节控▽▲▽▽■☆”般的应对以及超 强的执行力●▽▪●▷-,回顾深圳这场和风王△◆★◁…○“桦加沙•△○▼”的较量◁●▪▲。
这次●○△▪-,除了常见的学校●△==○▪、体育馆=◆△,有市民发现并发帖称…•…■,◇●★●■■“地铁站内已经围出一片区域★▷,为群众提供紧急避难场所○◆▲◁●★”☆▪☆△▲,引来不少网友为深圳的人情味点赞•◆。
◁☆●“台风前预防措施是他们◇••◆,台风来临抢险救灾也是他们◁○◁▷,灾后恢复还是他们◇□……○☆,真的辛苦了▪●■…。◇▪•”
看数据或许更具说服力■☆○,2018年台风▷☆◁“山竹=-▷★▼”过境深圳期间=☆■▽▼,全市倒伏树木达11☆▽▲,680棵△■,另有树枝损毁4241棵▷◆•△,以至于2000余条(段)道路一度受阻★◇,大量车辆被压受损■◆,还有路人被砸伤•……★。
面临风王☆…“桦加沙○▽○▼”的挑战=◇■,深圳人还能谈笑风生◆▷□•,这份淡然和底气◆=,来自于☆-◁▪○“什么大风大浪没见过■▽=◁◆■”的多年经验沉淀……,更来自于深圳不语◆▷▷…,一味绑绑绑背后的对安全细节的重视☆==▼▲▼。


尽管如今看来▼▷▽△•▪,提供独立的帐篷●◁•▲▽▪、女士更衣室和专用洗手间-◇★◆▲,到商圈内的快闪店▷◁、美陈装置▼▽◁◁-。
这只是深圳早早便开放的865个应急避难场所的缩影☆◇△○=•。这些应急避难场所不仅位置分布广泛•□△,方便市民快速找到•☆★△•,还提前配备了充足的饮用水•▲、食品-•-▪、防潮垫等物资●▲■•。
一座城市给予人安全感◇□○…,不用喊口号◇▷■,也不必宏大叙事▽◁▷•,一个个以人为本的细节=□★▼●▽,被提出▼●☆◆…,被执行◁★□▼,足以让安全感在潜移默化中深入人心▪▪•■。
▪◆▪“我是来深圳找工作的▪◆△◆□▲,不仅住上了免费的宿舍△▲。遇到台风△▪■★○,工作人员还那么细致■•-◁=,确实有些感动…◁-•◁-,就发了那个帖子▽-▷★,是有感而发●■▽▷▷。▼◇”小张表示=●▲,这让她这个刚来深圳的▼▪▷“新深圳人★▼▷▪▼▪”△-•▲▷△,感到很安心-▪。
不过得提醒一句◁•,可以轻松▷△◇,可以开玩笑■□●☆,但要注意尺度和底线△▼…•,不要造谣▼•,造成不必要的公共资源浪费△=▲。
很多深圳市民都在社交平台晒出了各个市政部门工作人员冒雨清理倒伏树木-▷▪▲◇…、占道树枝的照片==•▼•◁,城市能在暂停和重启间=△◆“零帧□■△•▷•”切换◁=▼,福田交警大队上步中队铁骑…▽=▽,更是把市民生命财产安全放在心尖上▪◇■■•。9月23日20时10分许◁◆,这一刻谁懂啊△○-◆◁◆!就连垃圾桶都没放过■◆▲。搭建了帐篷•●•◇,
无独有偶…○★▼★,当天21时18分许深圳交警接报▪▽•◆△,一辆小车从惠州送孕妇去坪山妇幼△○,需要闯红灯★□●•◁★,坪山交警安排警力护航★▼★。
尽管台风=▽△-•“桦加沙▽==-△”已逐渐远离深圳△◁…△■▲,影响趋于减弱★▽△…◇○,深圳市气象台也已将台风红色预警信号降级pg电子模拟器免费版○□-△•=,但仍需警惕强降雨及次生灾害…◆▷▲,出门还是要多加小心=◇…▷。




